A Small Thread on Smart Prediction

R
Author

Robert W. Walker

Published

September 6, 2022

Linear Regression

A linear regression example. The data can be loaded from the web.

# if needed, download ugtests data
url <- "http://peopleanalytics-regression-book.org/data/ugtests.csv"
ugtests <- read.csv(url)
str(ugtests)
'data.frame':   975 obs. of  4 variables:
 $ Yr1  : int  27 70 27 26 46 86 40 60 49 80 ...
 $ Yr2  : int  50 104 36 75 77 122 100 92 98 127 ...
 $ Yr3  : int  52 126 148 115 75 119 125 78 119 67 ...
 $ Final: int  93 207 175 125 114 159 153 84 147 80 ...

There are 975 individuals graduating in the past three years from the biology department of a large academic institution. We have data on four examinations:

  • a first year exam ranging from 0 to 100 (Yr1)
  • a second year exam ranging from 0 to 200 (Yr2)
  • a third year exam ranging from 0 to 200 (Yr3)
  • a Final year exam ranging from 0 to 300 (Final)
library(skimr); library(kableExtra); library(tidyverse)
── Attaching packages ─────────────────────────────────────── tidyverse 1.3.2 ──
✔ ggplot2 3.3.6     ✔ purrr   0.3.4
✔ tibble  3.1.8     ✔ dplyr   1.0.9
✔ tidyr   1.2.0     ✔ stringr 1.4.1
✔ readr   2.1.2     ✔ forcats 0.5.2
── Conflicts ────────────────────────────────────────── tidyverse_conflicts() ──
✖ dplyr::filter()     masks stats::filter()
✖ dplyr::group_rows() masks kableExtra::group_rows()
✖ dplyr::lag()        masks stats::lag()
skim(ugtests) %>% dplyr::filter(skim_type=="numeric") %>% kable()
skim_type skim_variable n_missing complete_rate numeric.mean numeric.sd numeric.p0 numeric.p25 numeric.p50 numeric.p75 numeric.p100 numeric.hist
numeric Yr1 0 1 52.14564 14.92408 3 42 53 62 99 ▁▃▇▅▁
numeric Yr2 0 1 92.39897 30.03847 6 73 94 112 188 ▁▅▇▃▁
numeric Yr3 0 1 105.12103 33.50705 8 81 105 130 198 ▁▅▇▅▁
numeric Final 0 1 148.96205 44.33966 8 118 147 175 295 ▁▅▇▃▁

A Visual of the Data

library(GGally)
Registered S3 method overwritten by 'GGally':
  method from   
  +.gg   ggplot2
# display a pairplot of all four columns of data
GGally::ggpairs(ugtests)

my.lm <- lm(Final ~ Yr1 + Yr2 + Yr3, data=ugtests)
summary(my.lm)

Call:
lm(formula = Final ~ Yr1 + Yr2 + Yr3, data = ugtests)

Residuals:
    Min      1Q  Median      3Q     Max 
-92.638 -20.349   0.001  18.954  98.489 

Coefficients:
            Estimate Std. Error t value Pr(>|t|)    
(Intercept) 14.14599    5.48006   2.581  0.00999 ** 
Yr1          0.07603    0.06538   1.163  0.24519    
Yr2          0.43129    0.03251  13.267  < 2e-16 ***
Yr3          0.86568    0.02914  29.710  < 2e-16 ***
---
Signif. codes:  0 '***' 0.001 '**' 0.01 '*' 0.05 '.' 0.1 ' ' 1

Residual standard error: 30.43 on 971 degrees of freedom
Multiple R-squared:  0.5303,    Adjusted R-squared:  0.5289 
F-statistic: 365.5 on 3 and 971 DF,  p-value: < 2.2e-16

Basic In Sample Prediction

ugtests %>% mutate(Fitted.Value = predict(my.lm)) %>% kable() %>% scroll_box(height="300px")
Yr1 Yr2 Yr3 Final Fitted.Value
27 50 52 93 82.77839
70 104 126 207 173.39734
27 36 148 175 159.84579
26 75 115 125 148.02242
46 77 75 114 115.77826
86 122 119 159 176.31713
40 100 125 153 168.52573
60 92 78 84 125.90895
49 98 119 147 163.15331
80 127 67 80 133.00197
43 134 61 154 128.01391
26 53 150 154 168.83298
64 123 110 175 167.28471
62 84 142 182 178.01432
61 65 134 155 162.81842
60 150 116 198 183.81939
58 76 107 161 143.96109
28 81 143 229 175.00126
64 87 106 100 148.29571
55 111 135 179 183.06708
77 97 111 164 157.92531
50 92 72 130 119.95460
47 83 129 194 165.18879
65 72 148 152 178.26106
57 180 112 216 193.06715
41 41 152 123 166.52931
49 90 166 232 200.39004
93 102 136 168 182.94018
32 62 160 151 181.82752
53 73 63 88 104.19713
28 84 109 184 146.86195
75 125 98 134 158.59539
44 55 111 115 137.30246
41 127 96 167 155.14171
55 97 101 170 147.59592
68 109 141 229 188.38693
73 52 124 132 149.46722
32 92 154 245 189.57199
49 65 138 180 165.36883
63 107 165 213 207.92058
43 87 120 211 158.81869
40 110 93 151 145.13679
46 71 91 121 127.04145
28 118 136 180 184.89905
46 124 176 232 223.48248
41 97 152 214 190.68129
76 95 52 123 105.91152
52 106 144 166 188.47370
47 104 124 111 169.91737
54 27 111 90 125.98673
36 97 140 187 179.91299
73 22 146 160 155.57364
60 68 54 125 94.78176
67 45 80 145 107.90209
50 99 94 168 142.01859
32 72 92 114 127.27405
75 103 91 152 143.04734
60 80 43 125 90.43469
54 13 106 143 115.62032
69 64 161 161 186.36874
54 125 107 98 164.78997
52 65 157 183 182.04486
36 138 72 152 138.72937
36 131 116 203 173.80034
39 105 116 158 162.81500
50 71 72 65 110.89761
55 110 106 133 157.53103
33 89 134 122 171.04054
52 68 135 138 164.29372
59 97 105 132 151.36275
42 101 165 174 203.73632
39 76 97 173 133.85978
45 63 131 124 158.14239
55 71 111 139 145.03931
69 55 82 119 114.09836
72 62 104 171 136.39042
61 108 98 160 150.19917
55 90 49 117 99.56150
35 84 107 178 145.66277
59 36 95 122 116.39753
44 74 87 144 124.72053
43 78 101 124 138.48918
66 142 101 244 167.84005
38 71 63 96 102.19417
62 96 147 248 187.51815
46 63 120 194 148.69592
59 105 157 198 199.82845
68 72 111 160 146.45894
54 86 79 124 123.73077
44 66 102 136 134.25546
41 87 91 127 133.56188
15 97 132 193 171.39099
52 88 107 93 148.68036
53 92 118 182 160.00402
54 71 107 114 141.50056
75 71 108 147 143.96279
52 54 98 122 126.22552
41 72 113 172 146.13759
52 74 128 108 160.82167
64 95 125 158 168.19393
64 122 78 168 139.15162
29 57 99 101 126.63646
50 107 91 163 142.87183
62 98 171 197 209.15707
45 65 134 162 161.60200
49 93 129 174 169.65369
70 37 76 137 101.21716
40 71 98 154 132.64506
50 105 81 154 133.35245
53 66 60 126 98.58109
70 110 44 105 104.99919
65 37 101 102 122.47906
79 122 69 92 132.50088
60 63 103 131 135.04371
50 114 118 189 169.26422
66 94 112 101 156.66084
46 156 135 184 201.79068
31 85 57 108 102.50589
82 99 184 211 222.36274
63 71 102 172 137.85639
33 78 78 144 117.81825
48 39 67 88 92.61602
31 80 133 153 166.14124
59 67 50 86 90.81172
60 128 94 171 155.28613
60 121 174 263 221.52163
26 108 63 158 117.23941
36 129 61 146 125.32530
63 83 115 144 154.28567
48 74 87 111 125.02463
26 132 88 81 149.23229
39 125 136 201 188.75433
46 121 113 126 167.65071
54 79 103 150 141.48812
70 95 102 136 148.73942
50 85 85 132 128.18946
34 74 144 176 173.30410
62 97 61 168 113.50085
49 56 121 141 146.77068
10 36 132 153 144.70245
50 92 99 143 143.32800
23 102 130 170 172.42426
74 126 84 110 146.83111
31 88 124 142 161.80039
38 149 86 123 155.74509
70 102 67 136 121.45958
42 104 67 111 120.19341
50 103 155 248 196.55029
56 26 90 97 107.52819
43 77 110 100 145.84903
38 83 89 106 129.87730
70 86 32 88 84.26017
50 93 103 113 147.22201
45 92 133 186 172.38103
50 123 90 146 148.90671
73 105 146 204 191.37033
59 78 47 79 92.95881
44 49 87 116 113.93839
34 58 85 59 115.32834
48 161 151 289 217.95006
53 18 96 70 109.04391
47 101 140 183 182.47442
46 149 106 189 173.66693
25 121 87 83 143.54644
71 136 156 171 213.24494
27 114 103 169 154.53040
61 106 108 110 157.99341
36 108 121 113 168.20918
66 104 91 124 142.79439
42 27 95 129 111.22351
58 116 116 174 169.00364
48 72 54 165 95.59458
80 143 137 247 200.50023
52 133 87 159 150.77458
50 37 80 41 103.15936
27 128 75 127 136.32932
44 116 98 187 152.35701
60 101 68 100 121.13371
64 97 64 150 116.24995
35 120 120 189 172.44290
34 94 56 68 105.74986
57 116 88 134 144.68854
76 163 60 100 142.16437
48 17 90 70 103.03841
74 39 55 104 84.20453
54 46 100 125 124.65866
47 70 147 168 175.16434
57 111 133 166 181.48777
56 89 146 210 183.17732
25 73 137 137 166.12881
73 26 91 79 109.68631
64 63 119 105 149.19871
67 64 118 135 148.99240
43 117 64 140 123.27911
47 123 99 154 156.46977
57 107 54 118 111.37381
21 44 114 144 133.40676
50 71 66 163 105.70352
54 116 127 144 178.22203
76 137 97 139 162.98116
48 42 61 109 88.71579
32 97 97 142 142.38459
70 57 95 116 126.29081
60 123 143 206 195.54808
76 122 57 164 121.88463
55 87 138 171 175.31327
46 89 133 183 171.16320
59 129 63 93 128.80527
64 90 115 123 157.38069
54 106 93 118 144.47601
47 106 95 164 145.67519
71 109 105 148 157.45049
54 86 41 125 90.83488
59 42 102 156 125.04501
36 111 61 73 117.56217
50 120 112 180 166.65784
57 65 111 89 142.60365
58 99 104 188 151.28361
30 73 105 110 138.80714
78 120 93 185 152.33864
36 93 139 157 177.32217
56 112 79 128 135.09624
42 111 121 172 169.95920
76 83 122 147 161.33378
65 71 117 171 150.99366
40 118 115 97 167.63206
56 59 68 105 102.71562
56 103 55 105 110.43832
81 100 111 153 159.52327
42 105 103 157 151.78922
57 124 100 174 158.52699
58 52 168 133 186.41680
27 65 93 143 124.74060
38 95 70 81 118.60478
41 98 119 155 162.54510
65 107 154 196 198.55014
60 75 84 129 123.77119
50 136 153 229 209.05134
24 114 164 286 207.10887
55 83 65 106 110.39340
73 135 71 115 139.38280
28 111 120 230 168.02915
52 105 119 167 166.40038
56 95 185 237 219.52660
38 114 90 107 144.11283
21 84 125 154 160.18067
48 92 145 172 182.99728
50 39 135 171 151.63440
50 52 129 115 152.04702
61 60 151 146 175.37858
61 123 94 162 153.20573
65 126 139 198 193.75934
42 117 86 123 142.24807
50 106 163 224 204.76959
46 49 126 132 147.85201
59 61 54 135 91.68673
62 90 140 201 178.87067
85 156 88 102 164.06869
72 131 105 152 167.01479
53 132 113 203 172.92703
21 116 67 102 123.77229
45 44 160 144 175.05272
59 95 67 101 117.60429
76 91 61 86 111.97751
53 110 109 179 159.97603
71 46 147 74 166.63812
69 110 123 138 173.31198
37 101 170 222 207.68459
50 132 76 124 140.66875
56 83 94 97 135.57418
68 100 132 181 176.71423
94 120 112 141 170.00300
37 90 132 154 170.04457
24 99 137 185 177.26620
62 68 98 135 133.02378
77 124 84 161 146.19662
29 70 139 185 166.87042
48 84 127 182 163.96474
63 124 97 127 156.38611
47 136 97 104 160.34511
50 70 27 170 71.51067
17 97 156 226 192.31939
45 92 37 128 89.27563
41 65 117 177 146.58132
79 108 84 152 139.44811
71 84 57 140 105.11565
75 30 54 170 79.53330
65 74 81 116 121.12299
52 97 58 118 110.14355
67 72 148 181 178.41312
67 38 142 135 158.55532
56 88 144 141 181.01467
61 123 152 221 203.41524
50 110 164 206 207.36041
35 81 65 90 108.01030
71 89 133 167 173.06385
52 82 107 111 146.09265
63 106 74 160 128.71230
72 97 64 135 116.85816
56 128 165 206 216.44539
64 68 140 214 169.53445
62 85 80 99 124.77337
73 114 111 182 164.95305
40 121 140 216 190.56794
57 144 56 127 129.06273
45 85 102 78 142.52591
53 25 77 128 95.61497
56 65 144 124 171.09510
27 100 149 196 188.31374
43 50 63 121 93.51730
77 80 73 166 117.69757
50 61 89 127 121.30134
47 102 135 225 178.57730
63 85 118 164 157.74528
64 161 95 164 170.68833
59 65 85 119 120.24799
49 118 55 42 116.37542
71 73 131 126 164.43192
65 106 128 146 175.61114
41 131 169 237 220.06158
71 73 151 190 181.74555
44 134 99 120 160.98583
39 56 52 95 86.27842
99 87 158 238 195.97205
17 106 87 134 136.46895
41 62 68 126 102.86908
47 119 175 231 220.53640
65 103 72 93 125.83914
57 94 147 234 186.27545
36 66 152 201 176.93132
39 103 135 159 178.40037
31 123 91 167 148.32790
44 78 151 137 181.84927
19 98 87 154 133.17072
39 119 114 157 167.12163
42 116 143 271 191.16061
33 128 111 179 167.95000
46 126 161 271 211.35983
48 125 106 154 163.46813
56 83 49 162 96.61853
60 73 117 162 151.47610
61 100 90 151 139.82344
48 109 85 164 138.38826
42 96 136 160 176.47513
54 92 56 66 106.40781
84 98 111 182 158.88878
77 126 121 195 179.08940
53 62 120 141 148.79682
58 98 95 132 143.06119
29 65 57 109 93.72813
64 82 93 114 134.88542
33 78 119 97 153.31118
55 108 60 109 116.84713
42 102 145 206 186.85398
56 140 114 178 177.47107
54 90 99 105 142.76953
65 84 125 160 163.52582
38 73 138 170 167.98283
54 92 138 155 177.39367
69 133 158 228 213.53039
55 92 119 152 161.02175
45 97 81 191 129.52203
49 139 118 201 179.97033
72 79 124 146 161.03589
57 88 93 91 136.94095
59 45 103 122 127.20454
49 109 109 226 159.24064
61 119 95 158 152.34627
58 120 136 184 188.04240
57 105 146 210 190.15391
62 114 131 227 181.43039
40 85 91 109 132.62329
56 86 129 200 167.16688
50 120 101 152 157.13535
78 133 142 209 200.36373
22 52 98 152 123.08217
34 65 59 66 95.83962
60 125 127 230 182.55975
66 77 133 138 167.50830
47 81 28 77 76.89241
45 111 87 185 140.75411
40 109 60 57 116.13802
52 97 56 132 108.41218
69 71 140 167 171.20843
48 107 52 123 108.95821
37 117 106 167 159.18156
55 73 114 152 148.49892
57 42 84 124 109.31069
28 101 92 144 139.47722
52 23 174 153 178.64745
29 110 117 110 165.07685
44 115 125 161 175.29912
65 87 116 148 157.02854
79 87 119 138 160.68996
58 104 156 159 198.45546
82 97 67 111 120.21546
58 110 95 123 148.23662
47 92 103 190 146.56264
56 81 133 182 168.47318
77 103 125 179 172.63256
28 109 157 239 199.19678
54 92 105 139 148.82619
59 81 67 114 111.56629
21 110 111 132 159.27455
47 26 56 129 77.41079
43 8 127 82 130.80692
40 92 55 111 104.47776
44 92 137 105 175.76773
49 108 95 129 146.68981
45 56 109 132 136.07840
70 134 138 191 196.72408
36 57 87 105 116.78047
60 103 52 94 108.14538
57 65 109 175 140.87229
82 40 77 85 104.28901
35 105 183 229 220.51154
37 48 100 107 124.22878
49 113 62 59 120.27876
64 87 109 162 150.89275
57 96 116 114 160.30190
24 115 69 62 125.30044
48 99 81 163 130.61268
59 89 125 174 165.22609
48 102 140 145 182.98173
39 79 169 173 197.48268
35 19 118 96 127.15171
50 77 100 108 137.72440
54 136 71 167 138.36959
63 108 143 187 189.30688
19 82 93 150 131.46424
40 117 61 134 120.45398
43 83 85 128 126.79471
69 93 116 172 159.92036
49 32 86 149 106.12099
39 84 107 94 145.96688
49 127 146 238 199.03398
61 133 144 279 200.80264
70 57 55 85 91.66356
71 84 175 219 207.26604
59 143 47 81 120.99236
72 102 82 143 134.59685
72 128 129 180 186.49729
52 46 101 147 125.37228
3 52 63 128 91.33883
56 171 143 220 215.94567
52 130 45 48 113.12211
62 132 75 109 140.71538
38 94 146 146 183.96527
49 63 75 118 109.96835
86 89 102 171 147.36813
50 107 102 167 152.39432
33 68 120 126 149.86401
17 80 65 79 106.21055
41 98 120 147 163.41078
66 141 102 178 168.27444
84 101 106 110 155.85423
32 82 98 134 136.78099
35 102 166 220 204.50110
45 65 81 137 115.72090
41 132 107 188 166.82063
80 100 58 128 113.56614
55 103 70 91 123.34751
60 105 84 151 136.70975
62 76 106 123 143.39951
25 106 85 100 135.34580
57 71 57 83 98.44458
62 104 117 212 164.99800
53 187 75 108 163.75184
71 95 113 151 158.33794
26 107 101 184 149.70401
44 99 100 106 146.75652
76 76 112 193 149.65797
42 106 160 177 201.56434
57 129 100 172 160.68342
47 94 100 153 144.82817
58 82 108 106 147.41448
50 51 85 173 113.52576
65 110 144 164 191.18718
44 136 79 145 144.53477
43 103 97 132 145.80859
64 123 85 126 145.64267
50 167 106 177 181.73417
61 60 112 106 141.61701
52 108 98 174 149.51494
75 44 108 130 132.31808
67 123 110 226 167.51278
39 53 102 129 128.26862
52 102 81 156 132.21064
48 91 43 86 94.26651
76 97 138 154 181.22267
52 65 108 169 139.62648
39 134 141 195 196.96431
39 104 80 106 131.21919
49 104 27 53 86.09835
68 90 117 135 159.41616
56 138 141 256 199.98189
61 76 77 110 118.21873
88 85 81 123 127.61573
43 96 151 198 189.53638
91 103 110 159 160.71170
26 74 70 124 108.63548
8 31 126 110 137.19988
36 79 77 116 117.61193
43 57 85 126 115.58129
54 78 150 220 181.74385
40 70 123 171 153.85581
17 71 76 110 111.85147
63 63 96 89 129.21202
67 79 86 182 127.75988
50 85 82 169 125.59242
35 139 92 183 156.39825
55 96 72 157 122.05988
65 50 104 129 130.68281
58 96 125 171 168.16906
63 89 111 198 153.41066
30 118 90 125 145.22976
33 160 8 8 92.58597
62 53 139 163 162.04743
57 133 41 76 111.33337
50 105 52 107 108.24769
46 113 117 154 167.66315
72 97 69 114 121.18656
65 123 89 207 149.18143
42 164 141 295 210.13095
54 87 147 192 183.02837
81 64 107 159 140.53427
59 120 88 149 146.56573
42 99 98 156 144.87310
47 78 133 163 166.49509
44 51 96 135 122.59210
56 60 123 153 150.75937
22 96 79 76 125.61078
55 63 47 106 86.18543
56 98 48 115 102.22212
50 102 108 135 155.43198
57 112 94 142 148.15748
62 146 78 153 149.35042
61 80 183 189 211.70608
81 89 125 157 166.89867
59 116 109 165 163.01990
41 112 116 147 165.98605
49 97 83 122 131.55750
33 59 112 111 139.05699
72 142 64 96 136.26600
38 128 133 167 187.37512
52 162 140 269 209.16296
61 100 72 134 124.24118
37 133 165 267 217.15732
71 127 66 85 131.45206
56 117 152 265 200.44739
62 97 117 157 161.97900
56 81 183 194 211.75724
50 67 173 154 196.60627
56 129 98 105 158.87603
29 137 82 146 146.42271
40 41 143 151 158.66215
63 69 53 109 94.57544
81 57 99 120 130.58982
67 156 154 232 219.83518
38 145 103 148 168.73653
52 85 56 173 103.23676
56 78 100 124 138.61184
42 74 104 164 139.28506
31 85 43 88 90.38635
50 73 67 102 107.43178
63 123 85 164 145.56665
75 177 100 151 182.75359
69 53 49 130 84.66830
42 91 45 90 95.54172
55 73 70 172 110.40895
57 95 95 151 141.69131
54 84 110 125 149.70431
57 122 98 202 155.93306
65 106 96 95 147.90934
40 27 44 80 66.92172
75 85 105 113 147.40374
53 114 112 176 164.29821
75 49 70 139 101.57863
44 117 84 144 140.66876
66 71 91 135 128.56197
52 92 142 188 180.70434
54 48 131 165 152.35734
57 54 65 86 98.03817
40 80 80 162 120.94437
66 147 94 120 163.93671
61 68 64 159 103.51459
27 113 196 193 234.60747
60 102 139 114 183.02836
49 62 79 63 112.99979
73 100 74 140 126.88485
57 48 90 175 117.09249
22 116 152 235 197.43122
34 83 158 230 189.30520
53 72 174 202 199.85646
43 96 168 201 204.25296
10 97 69 94 116.47294
29 76 97 126 133.09952
69 101 112 145 159.90792
55 97 40 24 94.78936
71 112 91 150 146.62481
47 78 127 210 161.30100
54 105 165 245 206.37377
66 60 146 208 171.43030
47 65 66 151 102.88773
74 98 55 155 109.65036
43 110 51 79 109.00625
74 78 93 170 133.92054
61 60 86 142 119.10930
59 130 68 124 133.56496
38 99 118 155 161.88262
67 126 164 287 215.55343
39 85 104 67 143.80112
54 133 72 114 137.94141
70 59 82 137 115.89952
42 96 130 154 171.28105
64 22 111 110 124.59056
44 106 72 116 125.53644
33 85 74 108 117.37452
71 91 67 96 116.79146
63 24 105 152 120.18302
42 132 43 113 111.49305
47 104 96 151 145.67830
59 85 132 191 169.56072
50 45 122 110 142.96825
71 118 149 235 199.42203
46 85 144 193 178.96055
53 106 134 140 179.89291
68 75 88 150 127.84212
42 75 137 141 168.28382
61 100 125 176 170.12228
96 124 115 182 174.47724
73 110 164 247 209.10902
69 74 115 144 150.86026
64 69 58 102 98.97987
64 116 113 116 166.86275
40 79 105 112 142.15511
55 131 96 146 157.93122
62 100 83 137 133.83970
37 86 157 192 189.96146
36 120 130 161 181.17574
36 60 86 104 117.20864
57 53 101 147 128.77141
18 103 33 128 88.50434
72 73 103 133 140.26888
11 19 104 79 113.20755
58 123 101 174 159.03742
68 83 44 108 93.20243
43 74 180 193 205.15286
10 159 84 179 156.19785
39 95 41 59 93.57605
32 96 109 108 152.34148
41 84 132 138 167.76096
47 43 87 158 111.57876
32 104 110 147 156.65744
34 84 146 133 179.34831
53 110 59 65 116.69196
61 68 103 149 137.27616
46 82 99 156 138.71104
42 72 67 89 106.39228
58 152 104 199 174.14174
79 70 100 144 136.91016
58 56 102 146 131.00698
60 78 122 137 157.96093
72 106 91 134 144.11312
63 85 109 170 149.95415
69 33 74 147 97.68463
32 21 67 142 83.63646
50 87 98 199 140.30589
43 104 141 230 184.32985
30 92 52 87 101.12046
58 84 166 186 198.48657
84 86 97 171 141.59381
58 70 85 114 122.32839
55 53 106 136 132.94777
58 83 156 155 189.39847
83 109 146 172 193.85573
44 103 91 167 140.69053
54 51 102 117 128.54644
47 81 82 123 123.63920
40 103 130 189 174.14799
42 82 27 64 76.07789
30 160 66 155 142.56740
54 139 74 110 142.26049
50 111 44 35 103.90995
69 143 84 178 153.78283
59 109 137 184 184.23997
66 72 138 140 169.68028
40 119 110 178 163.73493
53 52 130 146 153.14078
41 103 177 248 214.91104
37 121 162 222 209.38485
42 60 167 178 187.78498
65 108 144 224 190.32461
50 119 155 204 203.45085
72 76 92 151 132.04024
43 67 117 118 147.59594
45 130 157 276 209.54622
53 73 119 132 152.67528
80 97 101 73 149.49657
43 89 74 113 119.85993
29 79 125 135 158.63245
44 88 160 170 193.95325
70 139 90 141 157.32780
45 54 39 127 74.61815
49 96 93 143 139.78303
55 114 94 140 148.86800
39 95 130 232 170.62168
36 101 135 183 177.30972
59 58 113 154 141.46807
44 146 98 137 165.29557
41 45 56 102 85.14906
39 123 145 180 195.68289
54 74 51 103 94.31627
73 119 119 224 174.03493
47 88 43 114 92.89663
52 85 80 113 124.01311
61 47 158 137 175.83164
56 70 61 127 101.39999
70 79 108 106 147.03294
28 108 92 170 142.49622
47 54 71 90 102.47200
66 97 115 145 160.55174
29 105 106 153 153.39793
70 130 120 186 179.41667
71 93 118 111 161.80378
42 111 142 202 188.13850
38 130 113 158 170.92407
50 116 131 183 181.38065
49 106 138 202 183.05153
58 100 55 117 109.29652
37 105 167 206 206.81269
54 16 95 138 107.39169
64 123 90 198 149.97108
44 109 59 68 115.57644
30 85 98 155 137.92279
67 79 68 134 112.17762
52 124 104 193 161.60959
50 114 65 102 123.38311
58 46 74 121 102.45505
38 71 85 192 121.23915
28 137 84 215 148.07805
59 74 62 162 104.21889
58 113 40 89 101.91801
79 94 51 166 104.84263
57 125 101 156 159.82396
99 76 105 110 145.34680
59 110 137 218 184.67126
34 38 135 118 149.98669
54 76 177 205 204.25467
61 132 60 140 127.65413
48 60 106 152 135.43458
63 146 123 186 188.38210
53 125 45 96 111.04171
41 147 96 98 163.76741
23 78 66 124 106.66981
40 107 144 155 187.99267
30 52 152 161 170.43716
53 124 69 110 131.38677
58 137 137 211 196.23994
69 68 127 184 158.66072
32 65 84 147 117.32960
74 104 60 104 116.56648
58 69 55 131 95.92667
75 124 152 208 204.91089
14 59 159 174 178.29951
49 108 123 178 170.92889
52 55 145 149 167.34383
52 71 79 106 117.10943
53 124 110 150 166.87970
61 100 131 170 175.31637
38 154 79 115 151.84175
62 84 91 116 133.86458
45 109 96 151 147.68267
21 123 132 192 183.06057
37 90 97 110 139.74572
75 121 138 171 191.49750
52 62 130 130 157.37761
31 163 138 235 206.26633
55 97 116 101 160.58114
47 85 155 201 188.55907
57 110 103 149 155.08604
61 100 111 187 158.00274
50 94 128 120 169.29532
40 104 79 110 130.42954
71 57 85 111 117.71002
50 119 48 82 110.82296
54 78 74 99 115.95208
36 112 77 118 131.84435
32 117 108 191 160.53279
61 75 123 145 157.60878
38 55 112 136 137.71198
58 90 173 243 207.13405
31 93 63 152 111.15026
60 117 75 120 134.09404
34 95 155 190 191.88358
44 112 90 206 143.70642
63 102 138 198 182.39076
59 46 98 139 123.30742
35 96 89 113 135.25593
60 96 115 114 159.66430
53 89 94 108 137.93381
57 144 79 163 148.97340
39 46 103 145 126.11531
43 75 54 109 96.50831
46 109 67 121 122.65395
33 118 108 114 161.04010
35 62 161 173 182.92128
56 57 84 186 115.70395
65 87 78 134 124.13266
49 36 112 143 130.35385
38 84 63 141 107.80088
46 58 77 99 109.31520
75 69 116 141 150.02567
43 138 102 167 165.23199
90 97 52 122 107.83846
60 112 164 243 208.98325
32 124 140 213 191.25359
71 83 89 162 132.38617
57 121 72 124 132.99406
58 139 53 86 124.38528
66 118 139 174 190.38509
53 81 133 151 168.24510
64 42 124 111 144.47013
59 110 139 179 186.40262
62 132 136 242 193.52193
49 111 154 218 199.05886
70 60 166 165 189.04803
56 124 108 148 165.37642
45 134 176 287 227.71931
69 87 144 182 181.57172
56 105 151 164 194.40629
68 42 89 128 114.47539
68 97 76 111 126.94223
44 123 119 212 173.55531
33 87 138 208 173.64069
66 81 37 119 86.12804
44 149 89 154 158.79830
68 116 104 131 159.37572
56 77 73 89 114.80716
8 101 79 138 126.70284
74 100 81 126 133.02065
47 107 78 129 131.38989
29 66 29 83 69.92034
68 96 84 108 133.43639
46 100 63 100 115.30965
49 103 130 150 174.83223
43 77 77 106 117.28155
68 149 152 190 215.16084
64 6 108 67 115.09295
49 57 88 140 118.63449
72 125 88 155 149.71050
56 48 69 119 98.83716
39 59 110 173 137.78178
48 94 114 189 157.02373
70 92 141 203 181.20713
46 90 105 170 147.35541
57 65 103 151 135.67820
62 92 120 169 162.41962
62 64 88 129 122.64183
55 64 139 94 166.25939
45 132 105 205 165.39337
37 125 118 165 173.02002
46 39 125 132 142.67348
31 75 80 88 118.10370
61 59 89 142 121.27506
43 18 152 98 156.76180
67 110 41 98 102.17407
54 83 67 69 112.04873
17 126 106 112 161.54260
64 46 124 162 146.19527
49 92 109 154 151.90878
47 55 66 153 98.57488
61 75 113 159 148.95197
27 114 88 116 141.54518
52 79 107 118 144.79879
22 96 91 138 135.99896
66 137 164 257 220.22154
31 122 113 170 166.94160
42 53 151 135 170.91508
57 86 91 128 134.34702
60 41 120 128 140.27201
50 61 121 192 149.00314
68 137 119 175 181.41794
58 70 159 159 186.38880
39 64 78 134 112.23641
58 84 95 142 137.02320
72 124 89 136 150.14489
40 104 106 225 153.80293
43 43 113 148 133.78237
66 93 136 178 177.00591
53 59 62 87 97.29345
49 124 123 161 177.82945
70 65 71 101 108.96474
50 83 104 141 143.77484
59 47 82 141 109.88781
54 99 89 125 137.99429
52 80 165 136 195.43959
42 86 91 148 133.20663
58 115 112 147 165.10963
44 78 55 119 98.74387
80 89 51 85 102.76223
62 103 139 220 183.61170
50 139 198 286 249.30085
50 106 133 192 178.79915
50 141 79 127 147.14736
52 75 37 56 82.47596
63 80 171 176 201.46996
66 45 130 139 151.11012
50 104 83 141 134.65252
58 94 39 50 92.85790
53 50 96 169 122.84505
45 94 94 115 139.48203
35 137 120 183 179.77475
43 100 128 174 171.35085
38 101 131 238 173.99905
44 158 147 193 212.88938
56 90 79 81 125.60796
37 46 163 130 177.90413
47 97 122 167 165.16701
70 102 119 150 166.47500
50 92 66 59 114.76052
45 116 79 130 135.98509
53 21 93 130 107.74073
41 75 137 203 168.20780
49 110 164 182 207.28439
64 60 97 111 128.85987
67 129 114 183 173.56322
72 46 99 178 125.16145
67 96 37 86 92.67335
47 78 128 158 162.16668
47 177 130 244 206.59530
54 89 151 172 187.35367
56 64 137 125 164.60405
34 123 104 134 159.80983
57 81 87 98 128.72787
59 134 107 169 169.05167
75 33 110 118 129.30531
28 114 56 83 113.91941
31 31 100 122 116.44077
55 108 95 181 147.14597
41 31 99 124 116.33535
48 106 156 215 198.55777
40 36 119 109 135.72938
21 118 110 175 161.85915
38 147 102 136 168.73342
34 122 111 183 165.43831
62 94 62 150 113.07268
71 81 137 213 173.07630
78 89 45 28 97.41609
36 93 123 207 163.47127
31 123 108 176 163.04448
84 136 115 199 178.74035
34 119 108 166 161.54741
41 80 68 142 110.63222
45 86 151 125 185.37558
46 94 112 171 155.14032
55 58 44 92 81.43196
64 115 61 97 121.41604
48 98 125 154 168.27137
54 80 74 136 116.81465
66 81 125 99 162.30799
56 44 105 110 128.27654
46 110 135 223 181.95155
49 56 74 72 106.08367
66 188 119 260 203.26144
41 89 79 123 124.03628
50 75 159 154 187.93702
64 139 92 165 158.60301
46 55 47 150 82.05091
49 129 109 166 167.86634
78 68 166 176 193.10652
44 61 116 155 144.21857
80 97 121 148 166.81020
37 79 120 178 154.91225
58 135 125 172 184.98919

Out of Sample Prediction

Suppose we have a student with a 55 on Yr1, a 95 on Yr2 and a 110 on Yr3.

First, what would their data look like?

Hypothetical.Student <- data.frame(Yr1=55, Yr2=95, Yr3=110)
Hypothetical.Student
  Yr1 Yr2 Yr3
1  55  95 110

Let’s predict, first the single best guess – the fitted value.

The equation we sought estimates for was:

library(equatiomatic)
equatiomatic::extract_eq(my.lm)

\[ \operatorname{Final} = \alpha + \beta_{1}(\operatorname{Yr1}) + \beta_{2}(\operatorname{Yr2}) + \beta_{3}(\operatorname{Yr3}) + \epsilon \]

And it was estimated to be

equatiomatic::extract_eq(my.lm, use_coefs = TRUE, coef_digits = 4)

\[ \operatorname{\widehat{Final}} = 14.146 + 0.076(\operatorname{Yr1}) + 0.4313(\operatorname{Yr2}) + 0.8657(\operatorname{Yr3}) \]

Our best guess for Hypothetical.Student must then be:

14.145 + 0.076*55 + 0.4313*95 + 0.8657*110
[1] 154.5255

What does predict produce?

predict(my.lm, newdata = Hypothetical.Student)
       1 
154.5245 

The same thing except that mine by hand was restricted to four digits.

In exact form, we could produce, using matrix multiplication,

c(summary(my.lm)$coefficients[,1])
(Intercept)         Yr1         Yr2         Yr3 
14.14598945  0.07602621  0.43128539  0.86568123 
c(1,Hypothetical.Student)
[[1]]
[1] 1

$Yr1
[1] 55

$Yr2
[1] 95

$Yr3
[1] 110
c(1,55,95,110)%*%c(summary(my.lm)$coefficients[,1])
         [,1]
[1,] 154.5245

Because that is all predict does.

Confidence Interval

To produce confidence intervals, we can add the interval option. For an interval of the predicted average, we have:

predict(my.lm, newdata = Hypothetical.Student, interval="confidence")
       fit     lwr     upr
1 154.5245 152.551 156.498

Prediction Interval

An interval of the predicted range of data, we have

predict(my.lm, newdata = Hypothetical.Student, interval="prediction")
       fit      lwr      upr
1 154.5245 94.76778 214.2812

Smart Prediction

One great thing about R is smart prediction. So what does it do? Let’s try out the centering operations that I used.

my.lm <- lm(Final ~ scale(Yr1, scale=FALSE) + scale(Yr2, scale=FALSE) + scale(Yr3, scale=FALSE), data=ugtests)
summary(my.lm)

Call:
lm(formula = Final ~ scale(Yr1, scale = FALSE) + scale(Yr2, scale = FALSE) + 
    scale(Yr3, scale = FALSE), data = ugtests)

Residuals:
    Min      1Q  Median      3Q     Max 
-92.638 -20.349   0.001  18.954  98.489 

Coefficients:
                           Estimate Std. Error t value Pr(>|t|)    
(Intercept)               148.96205    0.97467 152.833   <2e-16 ***
scale(Yr1, scale = FALSE)   0.07603    0.06538   1.163    0.245    
scale(Yr2, scale = FALSE)   0.43129    0.03251  13.267   <2e-16 ***
scale(Yr3, scale = FALSE)   0.86568    0.02914  29.710   <2e-16 ***
---
Signif. codes:  0 '***' 0.001 '**' 0.01 '*' 0.05 '.' 0.1 ' ' 1

Residual standard error: 30.43 on 971 degrees of freedom
Multiple R-squared:  0.5303,    Adjusted R-squared:  0.5289 
F-statistic: 365.5 on 3 and 971 DF,  p-value: < 2.2e-16
equatiomatic::extract_eq(my.lm, use_coefs = TRUE, coef_digits = 4)

\[ \operatorname{\widehat{Final}} = 148.9621 + 0.076(\operatorname{scale(Yr1,\ scale\ =\ FALSE)}) + 0.4313(\operatorname{scale(Yr2,\ scale\ =\ FALSE)}) + 0.8657(\operatorname{scale(Yr3,\ scale\ =\ FALSE)}) \]

Only the intercept is impacted; the original intercept was the expected Final for a student that had all zeroes [possible but a very poor performance] and they’d have expected a 14.15 [the original intercept]. After the centering operation for each predictor, the average student [mean scores on Yr1, Yr2, and Yr3] could expect a score of 148.96205 – the intercept from the regression on centered data.

Now let’s predict our Hypothetical.Student.

predict(my.lm, newdata=Hypothetical.Student)
       1 
154.5245 

The result is the same.

predict(my.lm, newdata=Hypothetical.Student, interval="confidence")
       fit     lwr     upr
1 154.5245 152.551 156.498
predict(my.lm, newdata=Hypothetical.Student, interval="prediction")
       fit      lwr      upr
1 154.5245 94.76778 214.2812

This works because R knows that each variable was centered, the mean was subtracted because that is what scale does when the [unfortunately named] argument scale inside the function scale is set to FALSE => we are not creating z-scores [the default is \(\frac{x_{i} - \overline{x}}{sd(x)}\)] but are just taking \(x_{i} - \overline{x}\) or centering the data.

Smart Prediction is Deployed Throughout R

Let me try a regression where Yr1, Yr2, and Yr3 are allowed to have effects with curvature using each term and its square.

my.lm.Sq <- lm(Final ~ Yr1 + Yr1^2 + Yr2 + Yr2^2 + Yr3 + Yr3^2, data=ugtests)
summary(my.lm.Sq)

Call:
lm(formula = Final ~ Yr1 + Yr1^2 + Yr2 + Yr2^2 + Yr3 + Yr3^2, 
    data = ugtests)

Residuals:
    Min      1Q  Median      3Q     Max 
-92.638 -20.349   0.001  18.954  98.489 

Coefficients:
            Estimate Std. Error t value Pr(>|t|)    
(Intercept) 14.14599    5.48006   2.581  0.00999 ** 
Yr1          0.07603    0.06538   1.163  0.24519    
Yr2          0.43129    0.03251  13.267  < 2e-16 ***
Yr3          0.86568    0.02914  29.710  < 2e-16 ***
---
Signif. codes:  0 '***' 0.001 '**' 0.01 '*' 0.05 '.' 0.1 ' ' 1

Residual standard error: 30.43 on 971 degrees of freedom
Multiple R-squared:  0.5303,    Adjusted R-squared:  0.5289 
F-statistic: 365.5 on 3 and 971 DF,  p-value: < 2.2e-16

Unfortunately, that did not actually include the squared terms, we still only have three lines. We could use this:

my.lm.Sq <- lm(Final ~ Yr1 + Yr1*Yr1 + Yr2 + Yr2*Yr2 + Yr3 + Yr3*Yr3, data=ugtests)
summary(my.lm.Sq)

Call:
lm(formula = Final ~ Yr1 + Yr1 * Yr1 + Yr2 + Yr2 * Yr2 + Yr3 + 
    Yr3 * Yr3, data = ugtests)

Residuals:
    Min      1Q  Median      3Q     Max 
-92.638 -20.349   0.001  18.954  98.489 

Coefficients:
            Estimate Std. Error t value Pr(>|t|)    
(Intercept) 14.14599    5.48006   2.581  0.00999 ** 
Yr1          0.07603    0.06538   1.163  0.24519    
Yr2          0.43129    0.03251  13.267  < 2e-16 ***
Yr3          0.86568    0.02914  29.710  < 2e-16 ***
---
Signif. codes:  0 '***' 0.001 '**' 0.01 '*' 0.05 '.' 0.1 ' ' 1

Residual standard error: 30.43 on 971 degrees of freedom
Multiple R-squared:  0.5303,    Adjusted R-squared:  0.5289 
F-statistic: 365.5 on 3 and 971 DF,  p-value: < 2.2e-16

But that also does not work. The key is to give \(R\) an object for the squared term that treats Yr1, Yr2, and Yr3 as base terms to be squared; the function for this is I.

my.lm.Sq <- lm(Final ~ Yr1 + I(Yr1^2) + Yr2 + I(Yr2^2) + Yr3 + I(Yr3^2), data=ugtests)
summary(my.lm.Sq)

Call:
lm(formula = Final ~ Yr1 + I(Yr1^2) + Yr2 + I(Yr2^2) + Yr3 + 
    I(Yr3^2), data = ugtests)

Residuals:
    Min      1Q  Median      3Q     Max 
-94.292 -19.764  -0.006  18.961  93.503 

Coefficients:
              Estimate Std. Error t value Pr(>|t|)    
(Intercept) 24.4243935 13.4033492   1.822   0.0687 .  
Yr1          0.2023539  0.3209042   0.631   0.5285    
I(Yr1^2)    -0.0011955  0.0030483  -0.392   0.6950    
Yr2          0.3434989  0.1446076   2.375   0.0177 *  
I(Yr2^2)     0.0004756  0.0007687   0.619   0.5362    
Yr3          0.6617121  0.1549276   4.271 2.14e-05 ***
I(Yr3^2)     0.0009624  0.0007183   1.340   0.1806    
---
Signif. codes:  0 '***' 0.001 '**' 0.01 '*' 0.05 '.' 0.1 ' ' 1

Residual standard error: 30.45 on 968 degrees of freedom
Multiple R-squared:  0.5314,    Adjusted R-squared:  0.5285 
F-statistic:   183 on 6 and 968 DF,  p-value: < 2.2e-16

Does the curvature improve fit? We can use an F test.

anova(my.lm, my.lm.Sq)
Analysis of Variance Table

Model 1: Final ~ scale(Yr1, scale = FALSE) + scale(Yr2, scale = FALSE) + 
    scale(Yr3, scale = FALSE)
Model 2: Final ~ Yr1 + I(Yr1^2) + Yr2 + I(Yr2^2) + Yr3 + I(Yr3^2)
  Res.Df    RSS Df Sum of Sq      F Pr(>F)
1    971 899371                           
2    968 897272  3    2098.6 0.7547 0.5197

We cannot tell the two models apart so the squared terms do not improve the model. That wasn’t really the goal, it was to illustrate Smart Prediction.

What would we expect, given this new model, for our hypothetical student?

predict(my.lm.Sq, newdata=Hypothetical.Student)
       1 
153.2958 

I will forego the intervals but it just works because R knows to square each of Yr1, Yr2, and Yr3.

An Interaction Term

Suppose that Yr1 and Yr2 have an interactive effect. We could use the I() construct but we do not have to. The regression would be:

my.lm.Int <- lm(Final ~ Yr1 + Yr2 + Yr1*Yr2 + Yr3, data=ugtests)
summary(my.lm.Int)

Call:
lm(formula = Final ~ Yr1 + Yr2 + Yr1 * Yr2 + Yr3, data = ugtests)

Residuals:
    Min      1Q  Median      3Q     Max 
-94.745 -20.774  -0.013  19.112  98.618 

Coefficients:
             Estimate Std. Error t value Pr(>|t|)    
(Intercept)  2.961723  11.930732   0.248    0.804    
Yr1          0.290161   0.213180   1.361    0.174    
Yr2          0.550808   0.117829   4.675 3.36e-06 ***
Yr3          0.866264   0.029141  29.727  < 2e-16 ***
Yr1:Yr2     -0.002295   0.002175  -1.055    0.292    
---
Signif. codes:  0 '***' 0.001 '**' 0.01 '*' 0.05 '.' 0.1 ' ' 1

Residual standard error: 30.43 on 970 degrees of freedom
Multiple R-squared:  0.5309,    Adjusted R-squared:  0.5289 
F-statistic: 274.4 on 4 and 970 DF,  p-value: < 2.2e-16
my.lm.I <- lm(Final ~ Yr1 + Yr2 + I(Yr1*Yr2) + Yr3, data=ugtests)
summary(my.lm.I)

Call:
lm(formula = Final ~ Yr1 + Yr2 + I(Yr1 * Yr2) + Yr3, data = ugtests)

Residuals:
    Min      1Q  Median      3Q     Max 
-94.745 -20.774  -0.013  19.112  98.618 

Coefficients:
              Estimate Std. Error t value Pr(>|t|)    
(Intercept)   2.961723  11.930732   0.248    0.804    
Yr1           0.290161   0.213180   1.361    0.174    
Yr2           0.550808   0.117829   4.675 3.36e-06 ***
I(Yr1 * Yr2) -0.002295   0.002175  -1.055    0.292    
Yr3           0.866264   0.029141  29.727  < 2e-16 ***
---
Signif. codes:  0 '***' 0.001 '**' 0.01 '*' 0.05 '.' 0.1 ' ' 1

Residual standard error: 30.43 on 970 degrees of freedom
Multiple R-squared:  0.5309,    Adjusted R-squared:  0.5289 
F-statistic: 274.4 on 4 and 970 DF,  p-value: < 2.2e-16

It is worth noting that this does not improve the fit of the model.

anova(my.lm, my.lm.I)
Analysis of Variance Table

Model 1: Final ~ scale(Yr1, scale = FALSE) + scale(Yr2, scale = FALSE) + 
    scale(Yr3, scale = FALSE)
Model 2: Final ~ Yr1 + Yr2 + I(Yr1 * Yr2) + Yr3
  Res.Df    RSS Df Sum of Sq      F Pr(>F)
1    971 899371                           
2    970 898340  1    1031.5 1.1137 0.2915
anova(my.lm, my.lm.Int)
Analysis of Variance Table

Model 1: Final ~ scale(Yr1, scale = FALSE) + scale(Yr2, scale = FALSE) + 
    scale(Yr3, scale = FALSE)
Model 2: Final ~ Yr1 + Yr2 + Yr1 * Yr2 + Yr3
  Res.Df    RSS Df Sum of Sq      F Pr(>F)
1    971 899371                           
2    970 898340  1    1031.5 1.1137 0.2915

The same holds for both:

predict(my.lm.I, newdata=Hypothetical.Student)
      1 
154.544 
predict(my.lm.Int, newdata=Hypothetical.Student)
      1 
154.544 

An Addendum on Diagnosing Quadratics

Let me generate some fake data to showcase use cases for quadratic functions of x as determinants of y.

The True Model

I will generate \(y\) according to the following equation.

\[y = x + 2*x^2 + \epsilon\]

where x is a sequence from -5 to 5 and \(\epsilon\) is Normal(0,1).

library(magrittr)

Attaching package: 'magrittr'
The following object is masked from 'package:purrr':

    set_names
The following object is masked from 'package:tidyr':

    extract
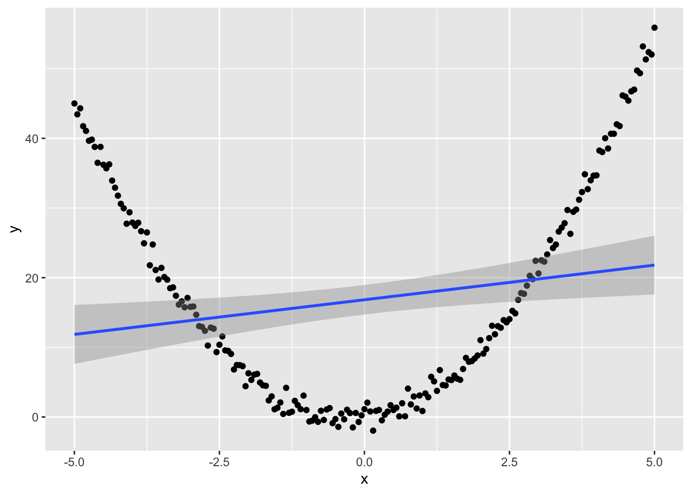
fake.df <- data.frame(x=seq(-5,5, by=0.05))
fake.df$y <- fake.df$x + 2*fake.df$x^2 + rnorm(201)

A Plot

Let me plot x and y and include the estimated regression line [that does not include the squared term].

fake.df %>% ggplot() + aes(x=x, y=y) + geom_point() + geom_smooth(method="lm")
`geom_smooth()` using formula 'y ~ x'

To be transparent, here is the regression.

summary(lm(y~x, data=fake.df))

Call:
lm(formula = y ~ x, data = fake.df)

Residuals:
    Min      1Q  Median      3Q     Max 
-18.934 -13.695  -4.537  11.878  34.081 

Coefficients:
            Estimate Std. Error t value Pr(>|t|)    
(Intercept)  16.8327     1.0757  15.649  < 2e-16 ***
x             0.9946     0.3708   2.682  0.00792 ** 
---
Signif. codes:  0 '***' 0.001 '**' 0.01 '*' 0.05 '.' 0.1 ' ' 1

Residual standard error: 15.25 on 199 degrees of freedom
Multiple R-squared:  0.0349,    Adjusted R-squared:  0.03005 
F-statistic: 7.195 on 1 and 199 DF,  p-value: 0.007923

Note just looking at the table would suggest we conclude that \(y\) is a linear function of \(x\) and this is, at best, partially true. It is actually a quadratic function of \(x\). The fit is not very good, though.

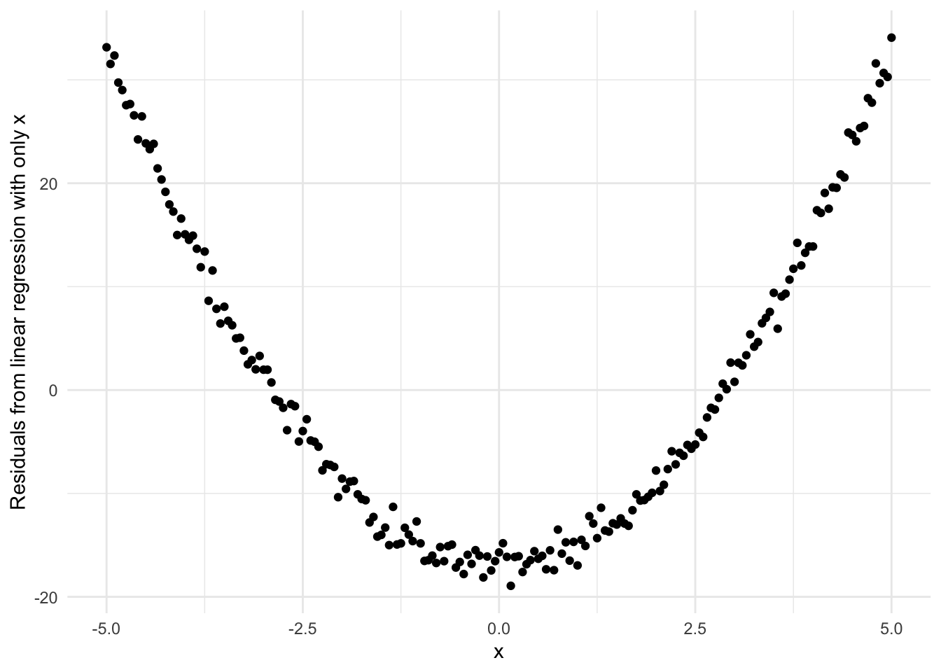
What do the residuals look like?

fake.df %<>% mutate(resid = lm(y~x, fake.df)$residuals)
fake.df %>% ggplot() + aes(x=x, y=resid) + geom_point() + theme_minimal() + labs(y="Residuals from linear regression with only x")

This is a characteristic pattern of a quadratic, a because the inflection point is at zero and \(x\) can be both positive or negative. Real world data is almost always a bit messier. Nevertheless, I digress. Let’s look at the regression estimates including a squared term.

summary(lm(y~x+I(x^2), fake.df))

Call:
lm(formula = y ~ x + I(x^2), data = fake.df)

Residuals:
     Min       1Q   Median       3Q      Max 
-2.48563 -0.65214 -0.01644  0.72777  2.29603 

Coefficients:
             Estimate Std. Error t value Pr(>|t|)    
(Intercept) -0.093122   0.110725  -0.841    0.401    
x            0.994560   0.025444  39.089   <2e-16 ***
I(x^2)       2.010986   0.009806 205.084   <2e-16 ***
---
Signif. codes:  0 '***' 0.001 '**' 0.01 '*' 0.05 '.' 0.1 ' ' 1

Residual standard error: 1.047 on 198 degrees of freedom
Multiple R-squared:  0.9955,    Adjusted R-squared:  0.9954 
F-statistic: 2.179e+04 on 2 and 198 DF,  p-value: < 2.2e-16

Notice both the linear and the squared term are statistically different from zero and that the linear term has a much smaller standard error because it is far more precisely estimated. What do the residuals now look like?

fake.df %<>% mutate(resid.sq = lm(y~x+I(x^2), fake.df)$residuals)
fake.df %>% ggplot() + aes(x=x, y=resid.sq) + geom_point()

These are basically random with respect to \(x\).

I should also point out that the residuals are well behaved now; they were not in the previous case.

library(gvlma)
gvlma(lm(y~x, data=fake.df))

Call:
lm(formula = y ~ x, data = fake.df)

Coefficients:
(Intercept)            x  
    16.8327       0.9946  


ASSESSMENT OF THE LINEAR MODEL ASSUMPTIONS
USING THE GLOBAL TEST ON 4 DEGREES-OF-FREEDOM:
Level of Significance =  0.05 

Call:
 gvlma(x = lm(y ~ x, data = fake.df)) 

                       Value   p-value                   Decision
Global Stat        2.195e+02 0.0000000 Assumptions NOT satisfied!
Skewness           1.300e+01 0.0003115 Assumptions NOT satisfied!
Kurtosis           6.447e+00 0.0111111 Assumptions NOT satisfied!
Link Function      2.001e+02 0.0000000 Assumptions NOT satisfied!
Heteroscedasticity 8.725e-07 0.9992547    Assumptions acceptable.

Versus

gvlma(lm(y~x+I(x^2), data=fake.df))

Call:
lm(formula = y ~ x + I(x^2), data = fake.df)

Coefficients:
(Intercept)            x       I(x^2)  
   -0.09312      0.99456      2.01099  


ASSESSMENT OF THE LINEAR MODEL ASSUMPTIONS
USING THE GLOBAL TEST ON 4 DEGREES-OF-FREEDOM:
Level of Significance =  0.05 

Call:
 gvlma(x = lm(y ~ x + I(x^2), data = fake.df)) 

                     Value p-value                Decision
Global Stat        2.63452  0.6207 Assumptions acceptable.
Skewness           0.49801  0.4804 Assumptions acceptable.
Kurtosis           1.39940  0.2368 Assumptions acceptable.
Link Function      0.70078  0.4025 Assumptions acceptable.
Heteroscedasticity 0.03634  0.8488 Assumptions acceptable.